首頁 ? 常見問題
在電源管理領域,電感器作為儲能元件,其性能直接影響到電源的穩定性和效率。LP3716C是一款由芯茂微電子(CHIP HOPE)設計生產的低功耗原邊反饋控制芯片,廣泛應用于12W以下的隔離方案。本文將深入探討LP3716C的電感峰值電流,以及如何通過精確計算來優化電源設計。
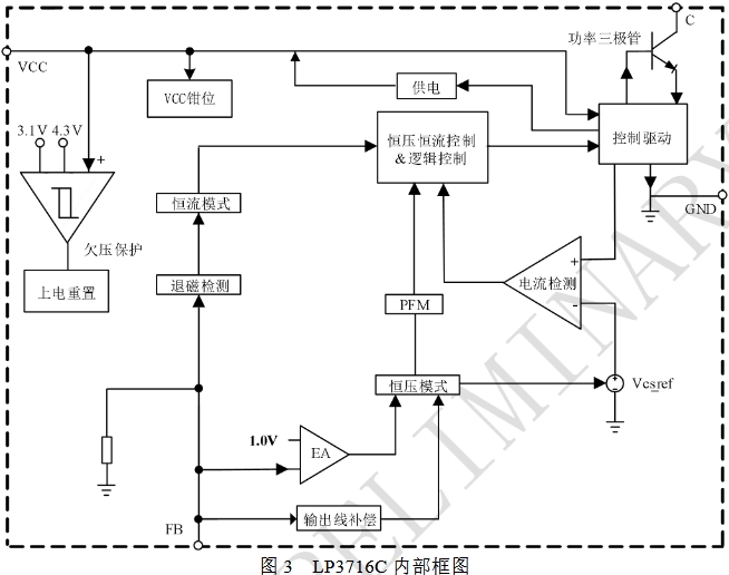
LP3716C是一款集成了BJT的電源管理芯片,適用于12W以下的隔離方案。它具備內置啟動電路、高精度的固定峰值電流、輸出線損補償技術、輸出短路保護、過壓保護、VCC欠壓保護、FB腳上電阻開路保護以及過溫保護等多種功能。

電感峰值電流是衡量電感器在電源轉換過程中能夠承受的最大電流。在設計電源時,確保電感器的峰值電流高于實際應用中的最大電流,是防止電感器飽和和保護電路安全的關鍵。

電感峰值電流的計算公式為:
IL(PK)=IOUT(MAX)+VOUT×(VIN?VOUT)1.6×VIN(MAX)×L×fSWIL(PK)=IOUT(MAX)+1.6×VIN(MAX)×L×fSWVOUT×(VIN?VOUT)
其中:
IL(PK)IL(PK) 是電感峰值電流。
IOUT(MAX)IOUT(MAX) 是最大輸出電流。
VOUTVOUT 是輸出電壓。
VINVIN 是輸入電壓。
VIN(MAX)VIN(MAX) 是最大輸入電壓。
LL 是電感值。
fSWfSW 是開關頻率。
確定最大輸出電流:根據電源設計的需求,確定最大輸出電流。
選擇電感值:根據開關頻率和允許的紋波電流,選擇合適的電感值。
計算電感峰值電流:使用上述公式計算電感峰值電流,確保所選電感器的額定電流高于計算值。
考慮安全裕度:在實際應用中,建議選擇電感峰值電流高于計算值20%以上的電感器,以提供足夠的安全裕度。
LP3716C作為一款高性能的電源管理芯片,其電感峰值電流的計算對于電源設計至關重要。通過精確計算和選擇合適的電感器,可以確保電源的穩定性和效率。在設計過程中,應綜合考慮電感器的額定電流、電感值、開關頻率以及安全裕度,以實現最優的電源性能。